
产品特点
高压电容器采用单相或三相聚丙烯薄膜做电介质的全膜电容器,内部充满不含氯化联苯的绝缘油,具有低损耗、高稳定性和寿命长的特点。
高压电容器内附熔丝,该熔丝设计可承受额定的过电压和过电流、电容器投切时的暂态电流、电容器内部其他故障导致的短路电流或串联电容器组保护间隙动作造成的瞬时过电压及过电流
采用环氧浇注干式铁芯串联电抗器,电抗器电抗率为6%(其他电抗率可选),有效限制合闸涌流,抑制5次及5次以上谐波谐振。
装置的实际电容与其额定电容之差不超过额定值0~+10%,各串联段的最大与最小电容之比不超过1.03,装置的任何两端子之间的电容最大值与最小值之比不超过1.06
采用高压喷逐式熔断器作为电容器外部短路保护,确保设备安会运行
为限制投切电容器组引起的操作过电压,配有电容器专用的氧化锌避雷器
结构设计合理,热、动稳定性好,配有高压带电显示器,用于显示装置的投切状态,并有电磁锁、观察窗,具有强制闭锁功能,确保运行和维护人员安会
型号及其含义

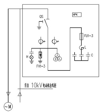
一次接线图

柜体尺寸图(室内安装)

主要技术参数
系统电压:10kV、6kV、6.3kV。
工频主回路耐压:42kV/1min(10KV)
二次回路耐压:2.5kV/1min
控制柜中工作电压:AC 220V±20%。
装置允许在工频1.1倍额定电压下长期运行
装置允许过电流能力为1.3倍额定电流
装置的实际电容与其额定电容之差不超过额定值0~+10%,各串联段的最大与最小电容之比不超过1.03,装置的任何两端子之间的电容最大值与最小值之比不超过1.06
海拔高度:≤1000m
环境温度类别:-25℃—+45℃
相对湿度:40℃(或45℃)时,20%~90%
化学条件:安装场所应无有害气体及蒸汽,且无导电性尘埃。
安装场地应无剧烈震动和冲击。
